| EN
业务版块Introduction

IATF 16949:2016

IATF 16949是为提供汽车相关产品的设计开发生产以及相关装配、安装和服务的客户提供的质量管理体系认证依据。

认证申请    中安质环    服务电话:010-58673530 潘老师 邮箱:16shichang@zazh.net

选择认证地区:
认证申请
  • 适用范围
  • 认证意义
  • 认证流程
  • 申请资料
  • 认证费用
  • 公开文件
  • 最新资讯
适用范围

IATF 16949认证“客户”指申请IATF 16949认证的完整实体(包括所有相关制造现场和外部支持场所)。
IATF 16949 适用于每一个客户制造顾客指定生产零件、服务零件和/或配件的所有现场。

“顾客指定生产零件”指汽车的组成部分。不符合本要求但是包含在内的顾客指定零件只有:灭火器、千斤顶、地垫、用户手册、三角警告牌以及反光背心。

“现场”指发生增值制造过程的场地,可能包括多个地址。无生产线现场和只生产与汽车不相关产品的现场不得进行IATF 16949认证。
注:客户在顾客场所进行增值活动可以被视为现场的外部支持场所,但不具备独立的认证资格。该功能在IATF 证书上可以标注为“服务”。

“制造”指“生产或制造生产材料的过程、维修零件的生产、装配、或热处理、焊接、涂漆、电镀或汽车相关零件的其他表面处理加工服务”。

“服务零件”指由OEM为维修用零件(包括修复零件)的应用采购或发布的、根据 OEM 规范所制造的备件。

“配件”指由 OEM采购或发布的、根据OEM规范所制造,并且在最终交付客户前后机械安装或电气连接到车辆上的附加零件。
只有为汽车顾客制造并提供生产、服务/更换零件和/或配件(应机械安装或电气连接到车辆上)的制造现场有资格进行 IATF 16949认证。
如果现场的一个顾客要求该现场获得IATF16949第三方认证,则该现场的所有汽车顾客应纳入审核范围。

“汽车”包括轿车、轻型商用车、重型卡车、公路用车、公共汽车和摩托车,不包括工业用、农业用和非公路用车(采矿、林业、建筑等等)。
不包括专用车(即:赛车、自卸车、拖挂式房车、半拖车、运钞车、救护车、休闲车等),除非由 IATF OEM 安装。作为这些车辆组成部分的零件的供应商,具有认证资格。

无论在制造现场内或制造现场以外,支持功能没有资格进行单独的 IATF 16949认证,但应包括在IATF16949认证的范围内。

“支持功能”指进行非生产过程的现场或外部设施,向相同客户的一个或多个制造现场提供支持。

认证意义
IATF 16949认证 助力企业发展

开拓市场:认证作为一种质量保证的标志,有助于企业赢得顾客信任,进而拓展市场份额。

提高产品质量:通过系统性的开发和改进,提高产品质量的稳定性和可靠性。

提升顾客满意度和品牌价值:有效的IATF 16949认证可以关注并满足顾客特定要求,同时增强公司在行业的信誉和品牌价值。

提高效率和降低成本:优化生产和经营管理流程,提高工作效率,降低生产和服务成本。

确保供应链中供方服务的质量:在全球范围内保持供应链中供方服务的质量管理体系的一致性。

降低不良品率:运用风险思维预判风险,通过事前控制,杜绝质量事故发生。

满足法律法规要求:确保产品符合相关法规和标准要求,降低合规风险。

提高组织效能和员工素质:建立和完善管理体系,加强内部协作和沟通,提升员工综合管理水平。

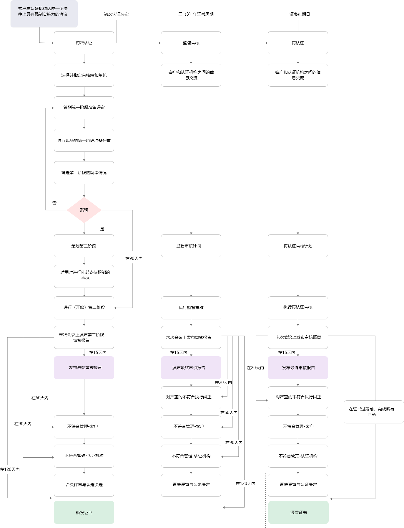
认证流程
IATF 16949认证/符合证明函的办理流程:
申请资料
申请IATF 16949认证需提交的材料:

1.营业执照(至少满12个月)、开票资料及资质许可(同9001)证明文件;如果汽车件绩效数据不满12个月,可以按照“符合证明函”来受理(有效期1年);

2.质量手册及程序文件应涵盖拟认证范围覆盖的全部过程,策划的过程在不同的文件中表述需保持完全一致;

3.组织架构图、职能分配表、识别的过程清单及相互作用(如手册中有,无需另外提供);

4.生产工艺流程图(制造工序),含外包过程(请备注)、支持场所(如果有)的相互关系;

5.至少最近12个月的绩效表現KPI达成数据及趋势;

6.汽车客戶清单及对应的供应商代码,若最近12个月有增加新客戶,请告知哪些是新客戶(务必准确,现场验证如有信息不一致可能增加人天;

7.汽车客戶滿意度分析报告/计分卡;

8.最近12個月的汽车客戶投诉及相关处理记录(如适用) ;

9.最近12個月的顾客特殊状态(OEM客戶适用);

10.最近12個月內部审核报告、管理评审报告;

11.顾客特殊要求CSR或矩阵列表(需对应到相关的过程,现场验证如有信息不一致可能增加人天)以及对应的来源文件(如:品质协议、供应商手册、框架合同\产品开发协议…等)

12.内部审核员资格要求文件及合格內部审核员清单;

13.计量仪器校验报告(总量开根号抽样)、特种设备(如有)检测报告(总量开根号抽样);

14.涵盖人数:需按照实际人数申报,不能低于社保人数及认监委QMS认证涵盖的人数(除非申请“人天分离”)和企业网站宣称人数;

15.IATF转移申请:需提供CCAA转换声明(如适用)、前3年周期内的审核报告、不符合报告及整改验证资料、中英文证书;

16.申请书ZAZH-FM-01:相关内容填写齐全,签字/盖章及Word文档。

认证费用

认证费用依据企业规模而定,详见北京中安质环认证中心有限公司市场报价文件。

公开文件

IATF16949证书样本

最新资讯

规则第6版常见问题与回答

IATF规则第六版-认可解释